AG×¢²á¹ÙÍø

ÐÐÒµ×ÊѶ Ä¿½ñλÖãºÊ×Ò³ > ÐÂÎÅ×ÊѶ > ÐÐÒµ×ÊѶ
µ½2027Ä꣡ÄÚÃɹÅÒª½¨³É1000¸öÖÇ»ÛÅ©³¡¡¢1000¸öÖÇ»ÛÄÁ³ ¡£¡
ʱ¼ä£º 2025-4-22
¿ËÈÕ£¬ÄÚÃɹÅ×ÔÖÎÇøÅ©ÄÁÌüÓ¡·¢¡¶ÄÚÃɹÅ×ÔÖÎÇøÍÆ½øÖÇ»ÛÅ©ÄÁÒµ½¨ÉèʵÑ鼯»®£¨2025¡ª2027Ä꣩¡· ¡£¡¶¼Æ»®¡·Ìá³ö£¬µ½2025Äêµ×£¬ÖÇ»ÛÅ©ÄÁÒµ´óÊý¾Ý¹«¹²·þÎñÄÜÁ¦ÆðÔ´ÐγÉ ¡£µ½2026Äêµ×£¬ÖÇ»ÛÅ©ÄÁÒµÒýÁìÇø¡¢ÖÇ»ÛÅ©(ÄÁ)³¡³õ¾ß¹æÄ££¬ÐγÉÒ»ÅúÖÇ»ÛÅ©ÄÁÒµ½â¾ö¼Æ»®ºÍÊÖÒÕģʽ£¬È«ÇøÅ©ÒµÉú²úÐÅÏ¢»¯Âʵִï30%ÒÔÉÏ ¡£µ½2027Äêµ×£¬ÖÇ»ÛÅ©ÄÁÒµ´óÊý¾Ý¹«¹²·þÎñÄÜÁ¦´ó·ùÌáÉý£¬ÐÅÏ¢ÊÖÒÕÖúÁ¦Å©ÄÁÒµÖ÷µ¼ÓÅÊÆ¹¤Òµ½Ú±¾ÌáЧÔö²ú×÷ÓÃÖÜȫչÏÖ£¬ÏÈÐÐÏÈÊÔµØÇøÅ©ÄÁҵȫ¹¤ÒµÁ´Êý×Ö»¯Ë¢Ð»ù±¾ÊµÏÖ£¬ÍƽøÖÇ»ÛÅ©ÄÁÒµ½¨ÉèµÄ»úÖÆÂ·¾¶»ù±¾³ÉÊ죬ũҵÉú²úÐÅÏ¢»¯ÂÊÌáÉýÖÁ31%ÒÔÉÏ ¡£

¡¶¼Æ»®¡·Ìá³ö£¬µ½2027Äêµ×£¬ÅàÓýÐγÉ1000¸öÖÇ»ÛÅ©³¡¡¢1000¸öÖÇ»ÛÄÁ³ ¡  £»ÒÔÊÐÓòΪµ¥Î»´òÔì2¸öÖÇ»ÛÅ©ÄÁÒµÒýÁìÇø£¬½¨Éè10¸öÖÇ»ÛÅ©ÄÁÒµÏÈÐÐÆìÏØ ¡£

AG×¢²á¹ÙÍø¡¤(Öйú)¼¯ÍÅÊ×Ò³

ÄÚÃɹÅ×ÔÖÎÇø

ÍÆ½øÖÇ»ÛÅ©ÄÁÒµ½¨ÉèʵÑ鼯»®

£¨2025-2027Ä꣩

ÄÚÅ©ÄÁ¶½¼ì·¢¡²2025¡³214ºÅ

ÖÇ»ÛũҵÊÇÉú³¤ÏÖ´úũҵµÄÖ÷Òª×ÅÁ¦µã£¬Êǽ¨Éèũҵǿ¹úµÄÕ½ÂÔÖÆ¸ßµã ¡£ÎªÉîÈë¹á³¹Âäʵ¡¶Å©ÒµÅ©´å²¿¹ØÓÚ¶¦Á¦´ó¾ÙÍÆ½øÖÇ»ÛũҵÉú³¤µÄÖ¸µ¼Òâ¼û¡·¡¢¡¶ÌìÏÂÖÇ»ÛũҵÐж¯ÍýÏë(2024¡ª2028Äê)¡·£¬¼ÓËÙÍÆ½øÖÇ»ÛÅ©ÄÁÒµ½¨É裬͎áÎÒÇøÏÖʵ£¬Öƶ©±¾¼Æ»® ¡£

Ò»¡¢×ÜÌåÒªÇó

ÒÔϰ½üƽÐÂʱ´úÖйúÌØÉ«Éç»áÖ÷ÒåÍ·ÄÔΪָµ¼£¬ÖÜÈ«¹á³¹µ³µÄ¶þÊ®´óºÍ¶þÊ®½ì¶þÖС¢ÈýÖÐÈ«»á¾«Éñ£¬ÉîÈë¹á³¹Ï°½üƽ×ÜÊé¼Ç¶ÔÄÚÃɹŵÄÖ÷Òª½²»°ºÍָʾָ»Ó¾«Éñ£¬ÍêÕû¡¢×¼È·¡¢ÖÜÈ«¹á³¹ÐÂÉú³¤ÀíÄÒÔÖýÀÎÖлªÃñ×åÅäºÏÌåÒâʶΪÊÂÇéÖ÷Ïߣ¬ÒÔÌáÉýÅ©ÄÁÒµÈ«ÒªËØÉú²úÂʺÍÅ©´åÄÁÇøÖÎÀí·þÎñЧÄÜΪĿµÄ£¬¼ÓËÙÍÆ½øÎïÁªÍø¡¢´óÊý¾Ý¡¢Çø¿éÁ´¡¢È˹¤ÖÇÄÜ¡¢»úеÈ˵ÈÐÅÏ¢ÊÖÒÕÔÚÅ©ÄÁÒµÁìÓòÆÕ¼°Ó¦Óã¬ÌáËÙÈ«ÇøÅ©ÄÁÒµÖǻۻ¯Àú³Ì£¬Ö§³Ö¹ú¼ÒÖ÷ҪũÐó²úÆ·Éú²ú»ùµØ½¨É裬ÖúÁ¦Å©ÄÁÒµ¸ßÖÊÁ¿Éú³¤ºÍÐæÂäÖÜÈ«ÕñÐË ¡£

µ½2025Äêµ×£¬ÖÇ»ÛÅ©ÄÁÒµ´óÊý¾Ý¹«¹²·þÎñÄÜÁ¦ÆðÔ´ÐγÉ ¡£µ½2026Äêµ×£¬ÖÇ»ÛÅ©ÄÁÒµÒýÁìÇø¡¢ÖÇ»ÛÅ©(ÄÁ)³¡³õ¾ß¹æÄ££¬ÐγÉÒ»ÅúÖÇ»ÛÅ©ÄÁÒµ½â¾ö¼Æ»®ºÍÊÖÒÕģʽ£¬È«ÇøÅ©ÒµÉú²úÐÅÏ¢»¯Âʵִï30%ÒÔÉÏ ¡£µ½2027Äêµ×£¬ÖÇ»ÛÅ©ÄÁÒµ´óÊý¾Ý¹«¹²·þÎñÄÜÁ¦´ó·ùÌáÉý£¬ÐÅÏ¢ÊÖÒÕÖúÁ¦Å©ÄÁÒµÖ÷µ¼ÓÅÊÆ¹¤Òµ½Ú±¾ÌáЧÔö²ú×÷ÓÃÖÜȫչÏÖ£¬ÏÈÐÐÏÈÊÔµØÇøÅ©ÄÁҵȫ¹¤ÒµÁ´Êý×Ö»¯Ë¢Ð»ù±¾ÊµÏÖ£¬ÍƽøÖÇ»ÛÅ©ÄÁÒµ½¨ÉèµÄ»úÖÆÂ·¾¶»ù±¾³ÉÊ죬ũҵÉú²úÐÅÏ¢»¯ÂÊÌáÉýÖÁ31%ÒÔÉÏ ¡£

¶þ¡¢ÖصãʹÃü

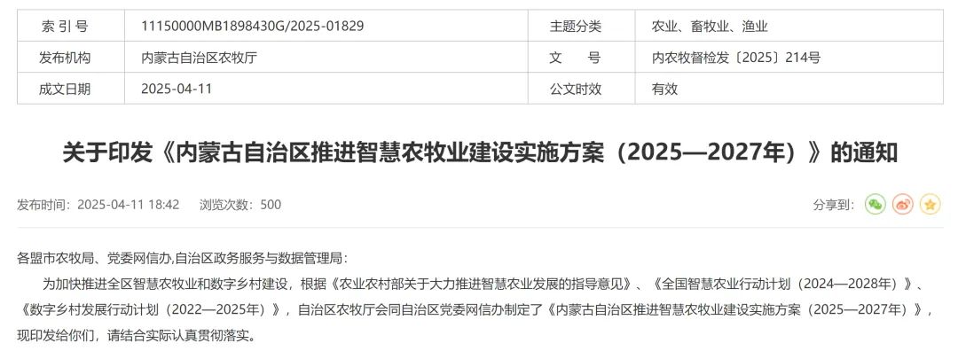
£¨Ò»£©¹¹½¨ÖÇ»ÛÅ©ÄÁÒµ´óÊý¾Ýϵͳ

1.¹¹½¨Êý¾Ý×ÊԴϵͳ ¡£ÍØ¿íÅ©ÄÁҵũ´åÄÁÇøÐÅÏ¢ÊÕÂÞÇþµÀ£¬Ê¹ÓÃÒ£¸Ð¡¢ÎïÁªÍø¡¢»¥ÁªÍøµÈÐÅÏ¢ÊÖÒÕÊֶΣ¬ÌáÉýÐÅÏ¢ÊÕÂ޵Ĺã¶È¡¢Éî¶ÈʵʱЧÐԺͿɿ¿ÐÔ ¡£Æ¾Ö¤Ó¦±à¾¡±àÔ­Ôò£¬½¨ÉèÈ«Á¿ÁýÕÖ¡¢»¥Áª»¥Í¨µÄÊý¾Ý×ÊԴĿ¼£¬ÊµÏÖÈ«ÇøÅ©ÄÁҵũ´åÄÁÇøÊý¾Ý¡°Ò»±¾ÕË¡±ÖÎÀí ¡£³ä·ÖʹÓÃ×ÔÖÎÇøÉú³Ý¡¢·¨ÈË¡¢×ÔÈ»×ÊÔ´ºÍ¿Õ¼äµØÀíµÈ»ù´¡¿â£¬Î§ÈÆÅ©Ìݪֲ¡¢ÐóÄÁ¡¢ÖÖÒµºÍ³Ð°üµØ¡¢Õ¬»ùµØµÈÁìÓò½¨ÉèÏà¹Ø×¨Ìâ¿â£¬Íƶ¯Êý¾Ý¡°°´Ðè¹é¼¯¡¢Ó¦¹é¾¡¹é¡± ¡£¹¹½¨ÍêÉÆÍ³Ò»µÄÊý¾Ý¹²Ïí½»Á÷»úÖÆ£¬ÍƽøÊý¾ÝÆÊÎöÖÎÀíºÍÈ«ÉúÃüÖÜÆÚÖÎÀí£¬Ç¿»¯ÍøÂçÇå¾²ºÍÊý¾ÝÇå¾²½¨É裬ÐÎÉíÂþÑܺÏÀí¡¢Çå¾²¿É¿¿¡¢Ê¹ÓøßЧµÄÖÇ»ÛÅ©ÄÁÒµÊý¾Ý×ÊԴϵͳ ¡£(×ÔÖÎÇøÅ©ÄÁÌü¼àÊÓ¼ì²é´¦¡¢×ۺϰü¹ÜÖÐÐÄ,×ÔÖÎÇø´óÊý¾ÝÖÐÐÄ£¬¸÷ÃËÊÐÅ©ÄÁ¾Ö)

2.¹¹½¨Êý¾Ý·þÎñϵͳ ¡£ÒÀÍÐÈ«ÇøÒ»Ì廯ÕþÎñ´óÊý¾Ýϵͳ£¬½¨ÉèÊý¾Ý´æ´¢¡¢ÅÌËã¡¢ÖÎÀí¡¢ÆÊÎöµÈ»ù´¡·þÎñ ¡£Î§ÈÆÉú²úÖÎÀí¡¢Êг¡ÓªÏú¡¢½ðÈÚ°ü¹Ü¡¢ÐÅÏ¢·þÎñµÈ³¡¾°£¬Ó¦ÓôóÊý¾Ý¸ßÐÔÄÜ¡¢¸ß¿ÉÓÃµÄÆÊÎö¹²ÏíÄÜÁ¦£¬ÈÚºÏ×ÔÈ»ÓïÑÔ´¦Öóͷ£¡¢´óÊý¾ÝÆÊÎö¡¢ÊÓÆµÍ¼ÏñÆÊÎöµÈÈ˹¤ÖÇÄÜÊÖÒÕ£¬½¨ÉèͨÓÃË㷨ģ×ӺͿؼþ¿â£¬¹¹½¨±ê×¼»¯¡¢ÖÇÄÜ»¯µÄÅ©ÄÁÒµ¹«¹²Ó¦Ó÷þÎñ ¡£Íƶ¯Å©ÄÁҵũ´åÄÁÇøÊý¾ÝÇå¾²ÓÐÐò¿ª·ÅºÍ¿ª·¢Ê¹Óã¬Ì½Ë÷¡°¿ÉÓò»¿É¼û¡±µÄÊý¾Ý¿ª·Å»úÖÆ ¡£ÅàÓýÅ©ÄÁÒµÊý¾ÝÒªËØÊг¡£¬Ôö½øÖÖÖÖÖ÷Ìå¼äµÄÊý¾ÝÏàÖú ¡£(×ÔÖÎÇøÅ©ÄÁÌü¼àÊÓ¼ì²é´¦¡¢×ۺϰü¹ÜÖÐÐÄ£¬×ÔÖÎÇø´óÊý¾ÝÖÐÐÄ£¬¸÷ÃËÊÐÅ©ÄÁ¾Ö)

3.¹¹½¨Êý¾Ý±ê׼ϵͳ ¡£Íƶ¯ÖÇ»ÛÅ©ÄÁÒµÒªº¦ÁìÓòÊý¾Ý±ê×¼¹æ·¶ÖÆÐÞ¶©£¬¹¹½¨ÒÔ¹ú¼Ò±ê׼Ϊ½¹µã»ù´¡£¬µØ·½±ê×¼¡¢ÕûÌå±ê׼ΪÓÐÓÃÔö²¹£¬¹æ·¶Í³Ò»¡¢¸ßЧЭͬ¡¢Ö§³ÖÓÐÁ¦µÄ×ÔÖÎÇøÖÇ»ÛÅ©ÄÁÒµÊý¾Ý±ê׼ϵͳ£¬°ü¹ÜÖÇ»ÛÅ©ÄÁÒµÒ»Á¬¿µ½¡Éú³¤ ¡£Ê©Õ¹ÆóÒµ¡¢ÐÐÒµ×éÖ¯ÔÚ±ê×¼»¯ÊÂÇéÖеÄÖ÷Ìå×÷Óã¬ÃãÀøÆóÒµ¼ç¸º¼ÓÈëÖÖÖÖ±ê×¼ÖÆÐÞ¶©ÊÂÇ飬ÌáÉý¹¤ÒµÉÏÏÂÓΡ¢³ÉÌ××°±¸±ê×¼»¯Ë®Æ½ ¡£½¨É轡ȫµÚÈý·½ÊÖÒÕ·þÎñϵͳ£¬ÌṩÖÇ»ÛÅ©ÄÁÒµÊý¾Ý±ê×¼¹æ·¶×Éѯ¡¢¼ì²â¡¢ÈÏÖ¤µÈ·þÎñ ¡£Ê©Õ¹±ê׼ϵͳ֧³ÖÒýÁì×÷Óã¬ÔöÇ¿±ê×¼Ðû¹á£¬Ö¸µ¼Æóҵǿ»¯×ÔÂÉ¡¢°´±êÉú²ú£¬ÅàÓýÐγÉÒ»ÅúºÏ±êµÄÖÇÄÜÊÖÒÕ×°±¸ ¡£(×ÔÖÎÇøÅ©ÄÁÌü¼àÊÓ¼ì²é´¦¡¢×ۺϰü¹ÜÖÐÐÄ£¬×ÔÖÎÇø´óÊý¾ÝÖÐÐÄ£¬¸÷ÃËÊÐÅ©ÄÁ¾Ö)


AG×¢²á¹ÙÍø¡¤(Öйú)¼¯ÍÅÊ×Ò³


£¨¶þ£©ÌáÉýÖØµãÁìÓòÖÇ»ÛÅ©ÄÁÒµÓ¦ÓÃˮƽ

1.ÍÆ½øÁ¸ÓÍ×÷Îïݪֲ¾«×¼»¯ ¡£¾Û½¹Ö÷ÒªÁ¸ÓÍ×÷ÎÍƽøÁ¼ÌïÁ¼ÖÖÁ¼»úÁ¼·¨ÓëÊý×Ö»¯ÊÖÒÕÓлúÈںϣ¬¹¹½¨Ö÷Òª×÷Îï´óÃæ»ýµ¥²úÌáÉýµÄÊý×Ö»¯ÝªÖ²ÊÖÒÕϵͳ ¡£¶¦Á¦´ó¾ÙÉú³¤ÖÇÄÜÅ©»ú£¬Ö¸µ¼Å©»ú×°±¸Å䱸±±¶·¸¨Öú¼ÝÊ»µÈϵͳװ±¸ÖÕ¶Ë£¬Ìá¸ß¾«×¼×÷ҵˮƽ ¡£¿ªÕ¹Ö²±£ÎÞÈË»ú¹ºÖýòÌù£¬ÍƹãÎÞÈË»úÔÚÅçÒ©¡¢Ê©·Ê¡¢Ñ²ÌïÉϵÄÓ¦Óà ¡£ÔöǿũÌï»ù´¡ÉèÊ©½¨ÉèºÍË¢ÐÂÉý¼¶£¬ÒòµØÖÆÒËÍÆ½øË®·ÊÒ»Ì廯Öǻ۹ܿØÊÖÒÕ×°±¸Ó¦Óã¬Ìá¸ßË®·ÊʹÓÃЧÂÊ£¬ÊµÏÖ¸ßЧ½ÚË®£¬½¨Éè¸ûµØÍÁÈÀ·ÊÁ¦¡¢Ëá¼î¶È¡¢Æ½Õû¶ÈµÈÒªº¦Ö¸±êÊý×Ö»¯¡¢ÖÇÄÜ»¯ÊÕÂÞ»úÖÆ ¡£Ê¹ÓÃÎÀÐÇÒ£¸Ð¡¢º½¿ÕÒ£¸Ð¡¢ÎïÁªÍø¼à¿ØÍøµãµÈ¡°ÌìåÐÒ£¡±Ò»Ì廯¼à²âÊÖÒÕ£¬ÌáÉý¡°ËÄÇ顱¶¯Ì¬¼à²âˮƽ ¡£(×ÔÖÎÇøÅ©ÄÁÌüݪֲҵÖÎÀí´¦¡¢Å©ÄÁÒµ»úе»¯ÖÎÀí¾Ö¡¢Å©ÌィÉèÖÎÀí´¦¡¢¸ûµØ±  £»¤´¦¡¢Ö²±£Ö²¼ìÖÐÐÄ¡¢Å©ÄÁÒµÊÖÒÕÍÆ¹ãÖÐÐÄ£¬¸÷ÃËÊÐÅ©ÄÁ¾Ö)

2.ÍÆ½øÉèʩݪֲÊý×Ö»¯ ¡£Íƶ¯¼¯ÖÐÁ¬Æ¬¡¢ÀϾɵÍЧÉèÊ©ÅïÊÒÊý×Ö»¯Éý¼¶Ë¢Ð£¬Öð²½ÏòÒË»ú»¯¡¢ÖÇÄÜ»¯×ªÐÍ ¡£ÒÔ¶¼»á½¼Çø¼°ÖܱßÇøÓòÎªÖØµã£¬ÒòµØÖÆÒËÉú³¤Á¬¶°ÎÂÊÒ¡¢Ö²Î﹤³§µÈÏÖ´ú»¯Éú²úÉèÊ©£¬Íƹã¹ú²ú»¯Öǻ۹ܿØÏµÍ³£¬¼¯³ÉÓ¦ÓÃ×÷Îï³¤ÊÆ¼à²â¡¢ÇéÐξ«×¼µ÷¿Ø¡¢Ë®·Ê¿ÆÑ§ÖÎÀí¡¢×÷Òµ»úеÈ˵ÈÊÖÒÕ×°±¸ ¡£ÔÚÖÖÃçÓÅÊÆ²úÇøÍÆ¶¯¼¯Ô¼»¯¡¢Êý×Ö»¯ÖÖÃ繤³§½¨É裬¼¯³ÉÓ¦Óù¤³§»¯ÓýÃç×°±¸¡¢Êý¾ÝÊÕÂÞ×°±¸¡¢ÇéÐοØÖÆÏµÍ³£¬ÊµÏÖÓýÃçÈ«³Ì×Ô¶¯»¯ÖÎÀí ¡£ÃãÀø¹æÄ  £»¯ÉèʩݪֲÖ÷Ì壬ӦÓÃÉú²úı»®È«Àú³ÌÐÅÏ¢ÖÎÀíÏµÍ³ÖÆ¶©ÝªÖ²ÍýÏ룬¶¯Ì¬µ÷ÓÅÆ·ÖֽṹºÍÉÏÊеµÆÚ ¡£(×ÔÖÎÇøÅ©ÄÁÒµÊÖÒÕÍÆ¹ãÖÐÐÄ£¬¸÷ÃËÊÐÅ©ÄÁ¾Ö)

3.ÍÆ½øÐóÄÁÑøÖ³Öǻۻ¯ ¡£Ö¸µ¼ÑøÖ³³¡¿ªÕ¹ÖÇ»ÛÄÁ³¡½¨É裬¼¯³ÉÓ¦ÓÃÇéÐθÐÖª¡¢µç×Ó±êʶ¡¢¾«×¼ÉÏÁÏ¡¢ÐóÇÝ·àÎÛ´¦Öóͷ£µÈÖÇÄÜ»¯ÊÖÒÕ×°±¸£¬ÊµÏÖÐóÇÝÑøÖ³ÇéÐÎÖÇÄܵ÷¿ØºÍ¾«×¼ËÇι ¡£Ó¦ÓÃÉúÎï¸öÌåÌåÕ÷¼à²âÊÖÒÕ£¬ÔöÇ¿¶¯ÎïÒß²¡ÒßÇéµÄ¾«×¼Õï¶Ï¡¢Ô¤¾¯¡¢·À¿Ø ¡£ÃãÀø¹æÄ£ÑøÖ³³¡½¨Éèµç×ÓÑøÖ³µµ°¸£¬Íƶ¯ÑøÖ³¡¢ÍÀÔס¢ËÇÁÏ¡¢ÊÞÒ©ÆóÒµµÈÊý¾ÝÖ±ÁªÖ±±¨£¬Ò»Á¬ÍêÉÆÐóÄÁÒµÉú²ú¼à²âµã¡¢Ðó²úÆ·¼ÛÇ®¼à²âµãÐÅÏ¢»¯ÖÎÀíÊÖ¶Î ¡£Íƶ¯ÐóÄÁÒµÉú²ú¡¢Á÷ͨ¡¢ÍÀÔ׸÷»·½ÚÊý¾Ý»¥Áª»¥Í¨ºÍ¹²ÏíʹÓã¬ÎªÐó²úÆ·È«Á÷³ÌËÝÔ´¡¢ÐóÄÁÒµ½ðÈÚ°ü¹Ü´óÊý¾ÝÊÚÐÅ¡¢Õþ¸®î¿Ïµ¾öÒéÌṩ֧³Ö ¡£Íƽø×ÔÖÎÇøÄÌÒµ´óÊý¾Ýƽ̨½¨É裬ÔöÇ¿ÄÌÒµÉú²úÄÜÁ¦¼à²âºÍÐÐÒµÔËÐÐÌ¬ÊÆÆÊÎöÔ¤¾¯ ¡£(×ÔÖÎÇøÅ©ÄÁÌüÐóÄÁ¾Ö¡¢ÄÌÒµ´¦¡¢ÊÞÒ½¾Ö¡¢ÐæÂ乤ҵÉú³¤ºÍÅ©¿Ñ´¦¡¢ËÇÁÏËDzݴ¦¡¢¶¯ÎïÒß²¡Ô¤·À¿ØÖÆÖÐÐÄ£¬¸÷ÃËÊÐÅ©ÄÁ¾Ö)

4£®ÍƽøÅ©ÄÁҵȫ¹¤ÒµÁ´Êý×Ö»¯ ¡£ÃãÀøÐÐÒµ×éÖ¯¡¢¡°Á´Ö÷¡±ÆóÒµ¡¢ÁúÍ·ÆóÒµÂÊÏÈ¿ªÕ¹Êý×Ö»¯Ë¢Ð£¬·¢¶¯¹¤ÒµÁ´ÉÏÏÂÓÎı»®Ö÷ÌåÊý×Ö»¯×ªÐÍÉý¼¶£¬Ìá¸ßÈ«¹¤ÒµÁ´Ð­×÷ЭͬЧÂÊ ¡£Ò»Á¬Íƽø¡°»¥ÁªÍø+¡±Å©Ðó²úÆ·³ö´å½ø³Ç¹¤³Ì£¬Á¢ÒìÅ©Ðó²úÆ·ÍøÂçÏúÊÛģʽ£¬ÍØÕ¹ÍøÂçÏúÊÛÇþµÀ ¡£Ôö½øÅ©Ðó²úÆ·²úµØÊг¡ºÍ¼Ó¹¤Á÷ͨÆóÒµÊý×Ö»¯Ë¢ÐÂ, ¼¯³ÉÓ¦ÓÃÇåÑ¡·Ö¼¶¡¢Æ·Öʼì²â¡¢¼Ó¹¤°ü×°¡¢À䲨±£ÏʵÈÖÇÄÜÉèʩװ±¸, ÅàÓýÉú³¤ÖÇÄÜ»¯¡¢¸ß¶Ë»¯ÏÖ´ú¼Ó¹¤²Ö´¢Ä£Ê½ ¡£ÔöǿũÐó²úÆ·ÖÊÁ¿Çå¾²Öǻۻ¯î¿Ïµ£¬ÓÅ»¯ÍêÉÆ×ÔÖÎÇøÅ©Ðó²úÆ·ÖÊÁ¿Çå¾²´óÊý¾ÝÖÇ»Ûî¿ÏµÓë·þÎñƽ̨£¬ÍƹãÓ¦Óá°ÔÊÐí´ï±ê¼°¸ñÖ¤+×·ËÝÂ롱ģʽ£¬Æð¾¢ÊµÏÖÖ÷ҪũÐó²úÆ·´ÓÌï¼äµ½²Í×ÀÈ«³Ì¿É×·ËÝ ¡£(×ÔÖÎÇøÅ©ÄÁÌü¼àÊÓ¼ì²é´¦¡¢Å©Ðó²úÆ·¼Ó¹¤Ö¸µ¼´¦¡¢Êг¡Óë¶ÔÍâÏàÖú´¦¡¢Å©Ðó²úÆ·ÖÊÁ¿Çå¾²ÖÐÐÄ£¬¸÷ÃËÊÐÅ©ÄÁ¾Ö)

AG×¢²á¹ÙÍø¡¤(Öйú)¼¯ÍÅÊ×Ò³




£¨Èý£©Íƶ¯ÐÅÏ¢ÊÖÒÕÁ¢ÒìÓ¦ÓúÍÊ÷Ä£ÒýÁì

1.ÍÆ¶¯ÐÅÏ¢ÊÖÒÕÁ¢ÒìÓ¦Óà ¡£¼ÓËÙÈ˹¤ÖÇÄÜ¡¢´óÊý¾Ý¡¢ÎïÁªÍøµÈÊÖÒÕÔÚÅ©ÄÁÒµÁìÓòÁ¢ÒìÓ¦Óã¬ÃãÀø¸ßµÈԺУ¡¢¿ÆÑÐÔºËù¡¢Å©ÄÁÒµÐÅÏ¢»¯ÆóÒµ¡¢ÖÇ»ÛÅ©ÄÁÒµÐÐҵЭ»á¿ªÕ¹²úѧÑÐÓÃÏàÖú£¬ÅàÓýÒ»ÅúÁ¢ÒìÄÜÁ¦Í»³ö¡¢¿¯Ðж¯ÓÃÏÔÖøµÄÅ©ÄÁÒµÐÅÏ¢»¯ÁúÍ·ÆóÒµ£¬Öð²½Ðγɻù´¡Ñо¿¡¢Ó¦ÓÃÑо¿¡¢Ñз¢ÖÆÔì¡¢Ó¦ÓÃÍÆ¹ãÏàÏνӵÄÖÇ»ÛÅ©ÄÁÒµ¹¤ÒµÁ¢Òìϵͳ ¡£ÂäʵÔö½øÊý¾ÝºÍÈ˹¤ÖÇÄܹ¤Òµ¸ßÖÊÁ¿Éú³¤Ïà¹ØÕþ²ßÒªÇó£¬ÍÆÄîͷеѧϰ¡¢ÅÌËã»úÊÓ¾õ¡¢×ÔÈ»ÓïÑÔ´¦Öóͷ£µÈÈ˹¤ÖÇÄÜÊÖÒÕ£¬ÔÚÅ©ÄÁÒµÉú²ú¾öÒé¡¢²úÁ¿Õ¹Íû¡¢ÏúÊÛÆÊÎö¡¢Òß²¡Õï¶Ï¡¢ÔÖÄÑÔ¤¾¯µÈÁìÓòÓ¦Óà ¡£(×ÔÖÎÇøÅ©ÄÁÌü¼àÊÓ¼ì²é´¦¡¢¿Æ¼¼´¦£¬¸÷ÃËÊÐÅ©ÄÁ¾Ö)

2.ÍÆ¶¯ÖÇ»ÛÅ©ÄÁÒµÒýÁìÊ÷Ä£ ¡£ÃãÀøÓÐÌõ¼þµÄµØÇø¿ªÕ¹ÏÈÐÐÏÈÊÔ£¬¼¯ÖÐÓúÃÏÖÓÐ×ʽðºÍÕþ²ß£¬½¨ÉèÖ÷µ¼¹¤ÒµÍ»³ö¡¢Êý×Ö×°±¸ÏȽø¡¢Éú²ú·½·¨ÂÌÉ«¡¢ÌåÏÖδÀ´Æ«ÏòµÄÖÇ»ÛÅ©ÄÁÒµÒýÁìÇø£¬´òÔìÈ«ÇøÖÇ»ÛÅ©ÄÁÒµÉú³¤¸ßµØ ¡£Òý½øÅàÓýÒ»ÅúÖÇ»ÛÅ©ÄÁÒµÊÖÒÕÑз¢¡¢×°±¸ÖÆÔì¡¢ÍÆ¹ã·þÎñµÈÖ÷Ì壬ÂòͨÖÇ»ÛÅ©ÄÁÒµÊÖÒÕ×°±¸´ÓÑз¢µ½ÖÆÔìÓ¦Óõ͵㿨µã£¬Íƹã³ÉÊìÊÊÓõıê×¼»¯ÖÇ»ÛÅ©ÄÁÒµÈíÓ²¼þ²úÆ· ¡£Ì½Ë÷ÇøÓòÐÔÕûÌå½â¾ö¼Æ»®£¬Íƶ¯¹æÄ  £»¯Éú²úı»®Ö÷Ì塢ũÄÁÒµÉç»á»¯·þÎñ×éÖ¯¡¢¹úÓÐÅ©³¡µÈÂÊÏÈÊ÷Ä£Ó¦Óã¬ÒýÁìÈ«ÓòÍÆ½øÖÇ»ÛÅ©ÄÁÒµ½¨Éè ¡£(×ÔÖÎÇøÅ©ÄÁÌü¼àÊÓ¼ì²é´¦¡¢¸÷Ïà¹Ø´¦ÊÒ¾Ö£¬¸÷ÃËÊÐÅ©ÄÁ¾Ö)

AG×¢²á¹ÙÍø¡¤(Öйú)¼¯ÍÅÊ×Ò³



£¨ËÄ£©¼ÓËÙÍÆ½øÊý×ÖÐæÂ佨Éè

1.ÍÆ¶¯ÐæÂäÖÎÀíÊý×Ö»¯ ¡£Ê©Õ¹Êý×ÖÊÖÒÕÔÚÐæÂäÖÎÀíϵͳºÍÖÎÀíÄÜÁ¦ÖеĻù´¡Ö§³Ö×÷Ó㬹¹½¨¸Â²é´åÊý×ÖÖÎÀíϵͳ ¡£Íƶ¯¡°»¥ÁªÍø+ÕþÎñ·þÎñ¡±ÏòÅ©´åÄÁÇøÑÓÉ죬ÌáÉýɿũɿÄÁ·þÎñÊÂÏîÈ«³ÌÍøÉÏÖÎÀí±ÈÀý ¡£Íƶ¯¡°»¥ÁªÍø+µ³Îñ+´åÎñ¡±£¬Ôö½øÖÇ»ÛȺÍŽ¨É裬Á÷ͨÉçÇéÃñÒâ ¡£ÌáÉýÐæÂäÉç»áÐÅÏ¢ÖÎÀíÖǻۻ¯Ë®Æ½£¬Öð²½ÍêÉÆ¡°»¥ÁªÍø+Íø¸ñÖÎÀí¡±·þÎñÖÎÀíģʽ ¡£Íƶ¯ÐæÂäÍøÂçÎÄ»¯ÕñÐË£¬ÍêÉÆÏØ¼¶ÈÚýÌåÖÐÐĹ¦Ð§£¬ÍØÕ¹ÕþÎñ·þÎñ¡¢¹«¹²·þÎñµÈ¹¦Ð§ ¡£Ç¿»¯ÐæÂäÍøÂçÎÄÃ÷½¨É裬ÍƽøÐæÂäÎÄ»¯×ÊÔ´Êý×Ö»¯ ¡£(×ÔÖÎÇøµ³Î¯ÍøÐŰìÐÅÏ¢»¯ÉúÀûÒæ£¬×ÔÖÎÇøÅ©ÄÁÌü¼àÊÓ¼ì²é´¦¡¢ÐæÂ佨ÉèºÍÉç»áÊÂÒµÔö½ø´¦£¬¸÷ÃËÊÐÎ¯ÍøÐŰ졢ũÄÁ¾Ö)

2.ÌáÉýÐæÂäÐÅÏ¢·þÎñˮƽ ¡£½¨É轡ȫÏßÉÏÏßÏÂÏàÍŽáµÄÅ©ÄÁҵũ´åÄÁÇø×ÛºÏÐÅÏ¢·þÎñϵͳ£¬ÌáÉýÅ©´åÄÁÇø¹«¹²·þÎñˮƽ ¡£ÒÀÍÐÏÖÓÐÖÖÖÖ¡°ÈýÅ©ÈýÄÁ¡±·þÎñÍøÂçϵͳ£¬Ò»Á¬»ã¾ÛɿũɿÄÁ·þÎñ×ÊÔ´£¬ÍƽøÐÅÏ¢·þÎñ¹²Ïí ¡£Íƶ¯¡°»¥ÁªÍø+¡±½ÌÓý¡¢Ò½ÁÆ¡¢Ö´·¨¡¢½ðÈÚ¡¢¿Æ¼¼¡¢ÎÄ»¯µÈÏò¸Â²é´åÑÓÉ죬ÃãÀø¿ª·¢Ë³Ó¦¡°ÈýÅ©ÈýÄÁ¡±ÌصãµÄ¶¨Î»ÖÕ¶Ë¡¢ÐÅÏ¢ÖÕ¶Ë¡¢ÊÖÒÕ²úÆ·£¬Ò»Ö±Ìá¸ß¡°ÈýÅ©ÈýÄÁ¡±ÐÅÏ¢·þÎñÄÜÁ¦ ¡£Ôöǿũ´åÄÁÇøÃ©²Þ¸ïÃü¡¢ÉúÑÄÎÛË®À¬»øÖÎÀíµÈÔÚÏß¼àÊÓ ¡£½¨ÉèÅ©´åÄÁÇøÖÇ»ÛÓ¦¼±ÖÎÀíϵͳ£¬ÌáÉýÐæÂäÍ»·¢¹«¹²ÊÂÎñÓ¦¼±ÖÎÀíÄÜÁ¦ ¡£(×ÔÖÎÇøµ³Î¯ÍøÐŰìÐÅÏ¢»¯ÉúÀûÒæ£¬×ÔÖÎÇøÅ©ÄÁÌü¼àÊÓ¼ì²é´¦£¬ÐæÂ佨ÉèºÍÉç»áÊÂÒµÔö½ø´¦£¬¸÷ÃËÊÐÎ¯ÍøÐŰ졢ũÄÁ¾Ö)

3.ÅàÓýÐæÂäÊý×Ö¾­¼ÃÐÂҵ̬ ¡£Íƶ¯ÏÖ´úÐÅÏ¢ÊÖÒÕÓëÐæÂ乤ҵÉî¶ÈÈںϣ¬Á¢ÒìÉú³¤¶¨ÖÆÅ©ÄÁÒµ¡¢´´ÒâÅ©ÄÁÒµ¡¢¹²ÏíÅ©ÄÁÒµ¡¢ÈÏÑøÅ©ÄÁÒµ¡¢ÔÆÅ©³¡¡¢ÔÆÄÁ³¡µÈÐÂģʽÐÂҵ̬ ¡£ÃãÀøÉú³¤ÖÇ»ÛÐÝÏÐÅ©ÄÁÒµ£¬Ö¸µ¼¿ªÕ¹ÔÚÏßı»®£¬Íƹ㹫¹²¼ÓÈëʽÆÀ¼Û¡¢Êý×Ö´´ÒâÖÜÓΡ¢ÌÕ×íʽÌåÑéµÈı»®ÐÂģʽ ¡£Éú³¤ÏàÒËÐæÂäÌØµã¡¢Öª×ãÅ©ÄÁÃñÐèÇóµÄÐÅÏ¢²úÆ·ºÍ·þÎñ£¬Ôö½øÐæÂäÐÅÏ¢ÏûºÄ£¬´òÔìÐÂÐÍÐæÂäÊý×ÖÉúÑÄ ¡£ÓÅ»¯ÐæÂäÊý×Ö¾­¼ÃÉú³¤ÇéÐΣ¬ÃãÀø»¥ÁªÍøÆóÒµÏòÐæÂäÍØÕ¹ÓªÒµ ¡£Ì½Ë÷¿ªÕ¹Êý×ÖÐæÂäǿũ»ÝÅ©¸»Å©×¨ÏîÐж¯ ¡£(×ÔÖÎÇøµ³Î¯ÍøÐŰìÐÅÏ¢»¯ÉúÀûÒæ£¬×ÔÖÎÇøÅ©ÄÁÌü¼àÊÓ¼ì²é´¦£¬¸÷ÃËÊÐÎ¯ÍøÐŰ졢ũÄÁ¾Ö)

AG×¢²á¹ÙÍø¡¤(Öйú)¼¯ÍÅÊ×Ò³



Èý¡¢×éÖ¯°ü¹Ü

¸÷¼¶Å©ÄÁ¡¢ÍøÐŲ¿·ÖÒª½«ÖÇ»ÛÅ©ÄÁÒµ×÷ÎªÍÆ½øÅ©ÄÁÒµÏÖ´ú»¯Éú³¤ºÍÊý×ÖÐæÂ佨ÉèµÄÖ÷ҪץÊÖ£¬¸ß¶ÈÖØÊÓ£¬¶¦Á¦´ó¾ÙÍÆ½ø ¡£ÒªÆð¾¢ÕùÈ¡±¾¼¶µ³Î¯Õþ¸®µÄ°ïÖú£¬Öƶ©ÏêϸÐж¯£¬Ã÷È·Ö÷ÌåÔðÈΣ¬Ç¿»¯Õþ²ßÅäÌ×£¬½¨ÉèÏà¶ÔÎȹ̵ÄÊÂÇé×éÖ¯£¬È·±£Ê¹ÃüÄ¿µÄ×¼ÆÚʵÏÖ ¡£¼Ó´óÒÑÓÐÏîÄ¿ºÍÕþ²ßÏòÖÇ»ÛÅ©ÄÁÒµµÄÇãбÁ¦¶È£¬Í³³ïʹÓÃÖÐÑëÔ¤ËãÄÚͶ×Ê¡¢ÖØ´ó¿Æ¼¼ÏîÄ¿¡¢Êý×Ö¾­¼ÃÏîÄ¿¡¢´ó¹æÄ£×°±¸¸üм°ÐæÂäÕñÐ˹¤ÒµÉú³¤»ù½ðµÈ¶àÖÖ×ʽðÇþµÀ£¬ÐγÉÖ§³ÖÖÇ»ÛÅ©ÄÁÒµÉú³¤Õþ²ßЭÁ¦ ¡£ÃãÀøÍ¨¹ýÒÔ½±´ú²¹¡¢´û¿îÌùÏ¢µÈ·½·¨£¬Ö¸µ¼½ðÈÚ»ú¹¹¡¢Éç»á×ÊÔ´Æð¾¢¼ÓÈëÖÇ»ÛÅ©ÄÁÒµºÍÊý×ÖÐæÂ佨Éè ¡£Ì½Ë÷ÖÇ»ÛÅ©ÄÁҵרÏî½òÌùµÈÐÂÕþ²ß£¬½¡È«ÊÖÒÕ¡¢·þÎñ¡¢½ðÈڵȶàÑù»¯Õþ²ßÖ§³Öϵͳ ¡£×齨×ÔÖÎÇøÖÇ»ÛÅ©ÄÁҵר¼Ò×é£¬ÎªÈ«ÇøÖÇ»ÛÅ©ÄÁÒµÉú³¤Ìá³öÕþ²ß½¨Òé ¡£ÃãÀø¸ßµÈԺУ¡¢¿ÆÑлú¹¹ÓëÖÇ»ÛÅ©ÄÁÒµÆóÒµÔöÇ¿ÏàÖú£¬×÷ÓýÖª×㹤ҵÐèÇóµÄ¸´ºÏÐÍÈ˲Å ¡£½«ÖÇ»ÛÅ©ÄÁÒµÊÖÒÕ×°±¸ÄÉÈëÅ©¼¼ÍÆ¹ã¹æÄ££¬Ç¿»¯ÖÇ»ÛÅ©ÄÁÒµÊÖÒÕÖ¸µ¼ºÍÍÆ¹ã ¡£ÍŽá¸ßËØÖÊÅ©ÃñÅàÓý¡¢ÐæÂ乤ҵ´ø¶¯ÈË(Í·Ñã)ÅàÓýµÈÏîÄ¿£¬ÔöÇ¿ÖÇ»ÛÅ©ÄÁÒµÊÖÒÕ֪ʶºÍʵ²ÙÄÜÁ¦Åàѵ ¡£Ò»Á¬¿ªÕ¹ÖÇ»ÛÅ©ÄÁÒµ¸ú×Ù¼à²âºÍЧ¹ûÆÀ¹ÀÊÂÇ飬ÆÀ¹ÀЧ¹û×÷ΪÕþ²ßÖÆ¶©µ÷½â¡¢×ʽðÏîĿ֧³ÖµÄÖ÷ÒªÒÀ¾Ý£¬¶ÔÈ¡µÃÏÔÖøÐ§¹ûµÄµØÇø¡¢ÆóÒµºÍСÎÒ˽¼Ò¸øÓè½±Àø ¡£ÊµÊ±×ܽáÐû´«¸÷µØÍƽøÖÇ»ÛÅ©ÄÁÒµµÄµä·¶ÂÄÀúºÍÁ¢Òì×ö·¨£¬½¨ÉèÖÇ»ÛÅ©ÄÁÒµÖ÷ÍÆÊÖÒÕĿ¼ºÍÐÅÏ¢Ðû²¼ÖƶÈ£¬ÔöÇ¿ÊÖÒÕ¹©Ðè¶Ô½Ó£¬ÓªÔìÔö½øÖÇ»ÛÅ©ÄÁÒµÉú³¤µÄÓÅÒìÆø·Õ ¡£(×ÔÖÎÇøÅ©ÄÁÌüÏà¹Ø´¦ÊÒ¾Ö£¬×ÔÖÎÇøµ³Î¯ÍøÐŰìÐÅÏ¢»¯ÉúÀûÒæ£¬¸÷ÃËÊÐÅ©ÄÁ¾Ö¡¢µ³Î¯ÍøÐŰì)

ȪԴ£ºÅ©Òµ¿Æ¼¼ÏÀÊý×ÖÓëÖÇ»Ûũҵ


    ÁªÏµÎÒ1ÃÇ

    4006042800

  • ÄϾ©ÊÐ÷è÷ë¿Æ¼¼Á¢ÒìÔ°ÖÇ»ã·300ºÅ
  • E-mail£ºservice@foidn.com
ÍøÕ¾µØÍ¼